固定式与便携式LEL监测仪的差异对比及选型指南
在石油化工、能源电力、环保治理等涉及可燃气体风险的工业领域,对爆炸下限(Lower Explosive Limit, LEL)的监测是预防火灾爆炸事故的核心防线。固定式与便携式LEL监测仪作为两大主流设备,其定位、功能与应用逻辑迥然不同。选择不当,轻则造成资源浪费,重则留下致命的安全盲区。本文旨在通过系统的差异对比与场景化分析,为企业与安全管理人员提供一套清晰、实用的选型决策框架。
一、 概念厘清:两种监测仪的根本定位
在深入对比之前,必须理解二者的核心设计哲学与应用边界。
1. 固定式LEL监测仪:持续值守的“哨兵”
固定式监测仪是一套永久性安装的在线安全监测系统。其设计目标是对特定高风险点进行7×24小时不间断的连续监测。它通常采用分体式结构:检测探头(传感器)直接安装在可能发生泄漏的工艺点位(如管道法兰、阀门组、储罐呼吸阀、RTO入口),而变送器或控制器则安装在远处的安全区域或控制室,实现实时显示、报警和数据远传。它的角色如同驻守要塞的哨兵,是构成工厂本质安全和自动化联锁控制的基础。
2. 便携式LEL监测仪:灵活机动的“侦察兵”
便携式监测仪是一种可移动、由人员携带的检测设备。其核心价值在于灵活性,主要用于非固定地点、临时性的安全作业保障。典型的应用包括:作业人员进入受限空间前的安全检测、日常安全巡检、事故应急排查与泄漏点定位、检修作业过程中的环境监护等。它如同侦察兵,为人员在未知或动态环境中的活动提供实时、随身的保护。
二、 全方位核心差异对比
下表从多个维度系统对比了两种监测仪的关键区别:
| 对比维度 | 固定式LEL监测仪 | 便携式LEL监测仪 |
|---|---|---|
| 核心目的 | 连续、固定点的泄漏监测与区域安全防护,旨在实现无人值守的自动预警。 | 移动、临时性的点位检测与人员随身防护,服务于有人员活动的特定任务。 |
| 系统构成 | 复杂系统。通常包括现场传感器/探头、变送器、校准装置、采样预处理系统(泵、过滤器)、报警控制器等。 | 一体化设备。传感器、电路、电池、显示报警模块高度集成在一个手持机壳内。 |
| 安装方式 | 永久性固定安装。需专业施工,布线(供电、信号),确定最佳监测点(依据气体比重等)。 | 无需安装。开机即用,可随身佩戴(夹在口袋或安全带上)或手持操作。 |
| 供电方式 | 市电(如220V AC)或安全区低压直流电源(如24V DC)持续供电。 | 可充电电池供电(如锂离子电池),续航时间通常为10至40小时不等,需定期充电。 |
| 检测方式 | 方式多样。可为扩散式(自然对流),但更常见的是泵吸式,通过采样管从危险区域抽取气体进行分析,尤其适用于风大、距离远或需前置处理的工况。 | 以扩散式为主(气体自然扩散至传感器),部分型号配备内置微型采样泵,专为进入受限空间前进行远程采样设计。 |
| 数据与报警 | 网络化、集中化。报警信号可传输至DCS、SIS、GDS系统,触发声光报警器、联锁停机、开启风机等高级别动作。数据连续记录,用于追溯与分析。 | 本地化、个人化。依靠设备自身的高声压蜂鸣器(≥85dB)、强光LED和振动进行报警。高级型号具备数据存储功能,可记录峰值、STEL/TWA值,供后续下载分析。 |
| 防护与耐用性 | 注重长期环境适应性。外壳防护等级(IP)针对粉尘、喷水设计,防爆等级(Ex)要求高,材质需耐腐蚀。 | 强调坚固与便携。防护等级通常较高(如IP66/67/68),能防尘、防猛烈喷水甚至短时浸泡。需抗摔、防震,适应户外及恶劣工业环境。 |
| 维护与成本 | 初期投资高,包含设备、安装、调试费用。后期维护成本也显著,需定期校准(通常每3-6个月)、更换传感器和预处理系统耗材。但单点监测成本(按年计)在连续监测需求下是经济的。 | 单台购置成本低。维护相对简单,主要是定期充电、功能检查、传感器标定和电池更换。核心成本在于人员配置与管理,需确保作业人员正确佩戴和使用。 |
三、 适用场景深度分析
1. 应优先选择固定式LEL监测仪的场景:
永久性风险点的连续监控:易燃气体储罐区、管道汇管间、燃气锅炉/焚烧炉(RTO/RCO)的进口、压缩机站、油漆喷涂房等存在持续泄漏风险的关键装置。
需要安全联锁的关键工艺:当监测点气体浓度超标必须自动触发严重后果时,如紧急切断进料阀、启动事故风机、关闭焚烧炉等。只有固定式系统能可靠接入安全仪表系统(SIS)。
无人值守或远程监控区域:对于自动化程度高、现场人员稀少的工艺区,固定式监测是唯一可行的全天候监控手段。
环境恶劣不适宜人工频繁巡检的点位:高温、高压、高毒或辐射区域。
2. 应优先选择便携式LEL监测仪的场景:
进入受限空间(密闭空间)作业:进入储罐、反应器、地下管网、船舱等前,必须使用带泵的便携式检测仪进行进入前检测(检测不同高度的分层气体)和进入中连续监护。
安全巡检与泄漏排查:安全员对工厂管线、法兰、阀门等进行日常或周期性巡检,定位微量泄漏点。
应急响应与事故处理:发生疑似泄漏或事故后,应急人员需携带响应快速的便携式仪器前往现场评估风险、划定危险区域。
临时性危险作业监护:如动火作业、设备拆卸、槽车装卸等,在作业点附近进行实时环境气体监测。
对固定式监测系统的补充验证:当固定式报警器触发时,人员携带便携式仪器前往现场进行复核确认。
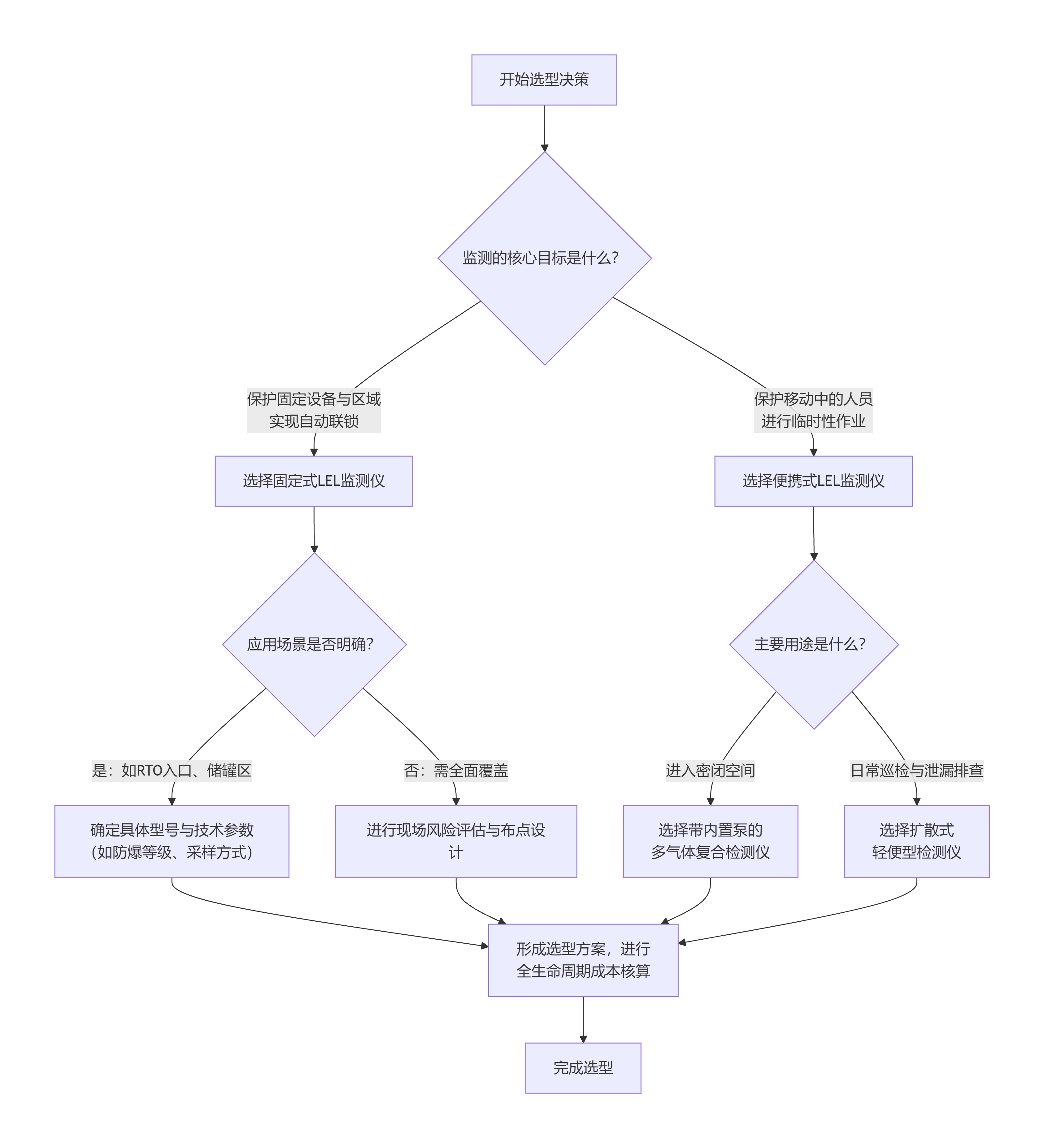
四、 选型决策指南:五步法
正确的选型应基于系统的风险评估和需求分析,遵循以下步骤:
明确核心监测需求:
是要保护设备和区域(持续风险),还是保护作业人员(临时任务)?
监测是预防性的(泄漏早期预警),还是作业许可性的(确认安全方可进入)?
评估具体应用场景:
地点是否固定?风险是否始终存在于某个特定位置?
是否需要自动应急响应?浓度超标是否需要立即自动执行停机、通风等操作?
环境条件如何?是否存在高温、高湿、腐蚀性气体或易爆环境?
确定功能与技术规格:
检测原理:根据气体成分(如是否有氢气、是否存在硅酮等催化剂毒物)选择催化燃烧或红外(IR)原理。对于要求极高响应速度(<1秒)和广谱响应的关键应用(如RTO入口),可考虑火焰温度感应(FTA)等高级原理。
防护与认证:确认所需的防爆等级(如Ex d IIC T4)、防护等级(IP65以上)及必要的行业认证。
数据与管理需求:是否需要数据远传、历史记录、联网报警?还是仅需现场声光报警?
进行全生命周期成本分析:
不仅比较设备单价,还需计算固定式的安装、长期维护、校准成本,以及便携式的电池管理、定期标定、人员培训与监督管理成本。
考虑冗余配置:关键风险点可能需“固定式+便携式”双重保障。
参考选型决策流程图:
以下流程图可以直观地引导决策:

五、 结论:互补共生,构建全方位安全体系
固定式与便携式LEL监测仪绝非相互替代的关系,而是功能互补、协同共生,共同构成纵深防御的安全监测体系。
固定式监测仪是静态安全网络的基石,提供不间断的、可与控制系统联动的核心监控能力。而便携式监测仪则是动态安全活动的保障,将保护延伸至每一位进入风险区域的人员,并作为固定系统的有效验证和补充。
在技术融合的趋势下,两者边界也在模糊。例如,一些先进的固定式系统借鉴了便携式的智能化设计,而高端便携式设备也具备了数据无线传输和群组管理功能。然而,其根本的“固定值守”与“移动防护”的逻辑区分不会改变。
因此,最科学的策略是根据工厂的工艺风险分析、作业规程和安全标准,合理配置两者比例与应用范围。一个现代化的工业现场,其LEL监测体系必然是:以固定式在线监测系统勾勒出静态安全轮廓,再以便携式检测仪填充动态作业的安全细节,如此方能编织一张疏而不漏的安全天网,真正实现从本质安全到人员安全的全面覆盖。
最新产品
同类文章排行
- 空气中各气体的含量、体积比和质量比
- 什么单位必须安装废气VOCs在线监测系统?
- 碳排放监测系统—麦越环境助力建设碳中和示范园区
- vocs在线监测设备是什么?VOCS在线监测系统包含哪些部分?
- VOCs在线监测:《环境空气总烃甲烷和非甲烷总烃的测定标准》HJ 604-2017
- HJ 38-2017 固定污染源废气非甲烷总烃连续监测系统技术要求及检测方法
- 做voc在线监测系统的都有哪些?例如PID.FID,还有其他吗
- vocs在线监测设备多少钱
- VOCs在线监测设备该怎么选择?
- HJ 38-2017 固定污染源废气非甲烷总烃连续监测系统检测方法





